2025年受理、审批的原料,从数量上看呈现上升趋势。另外多酚是申报获批的热点,D-阿洛酮糖的获批是生物合成食品原料里程碑的突破。
作者 |Lisa
2025年,卫健委共受理新食品原料申报53种,国家食品安全风险评估中心发布5次共23种新食品原料公开征求意见,发布4次批准公告,共批准新食品原料15种。
2025年卫健委共受理新食品原料申报53种,远高于2024年受理数(2024年受理30个);共批准新食品原料15种,较2024年、2023年新食品原料12种的批准量增长25%,审批成果稳步扩容。

2020-2025年卫健委受理、批准新食品原料的数量对比
一、2025年获批新食品原料
2025年关于新食品原料的公告,共有4次,具体公告名称和时间如下:
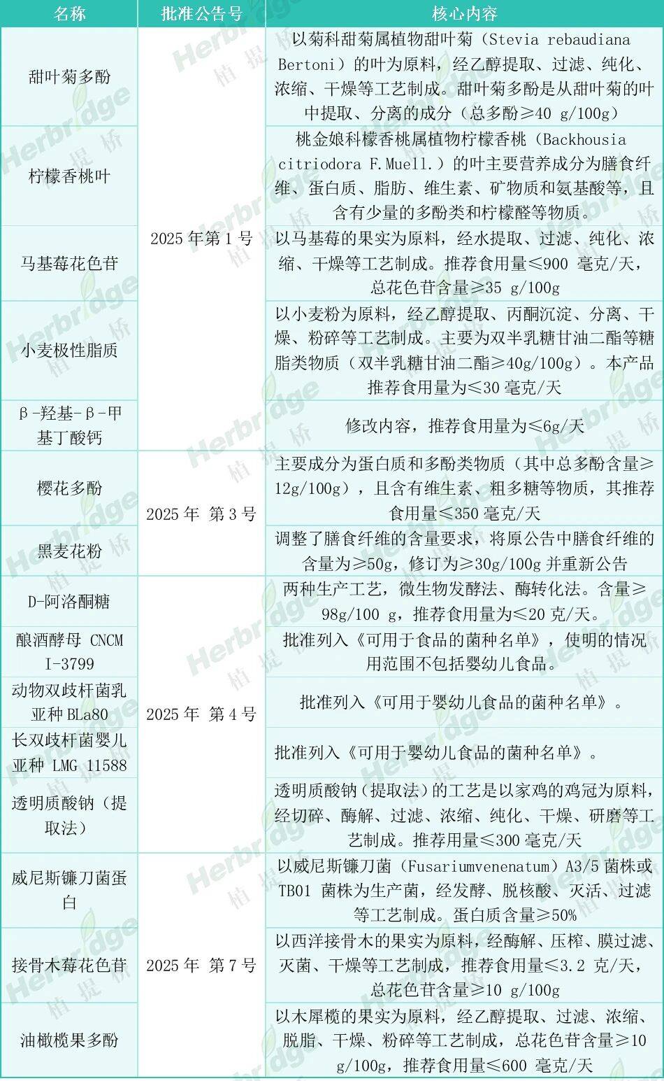
2025年4次获批新食品原料公告

2025年共获批的15种新食品原料,覆盖植物提取物、微生物、活性成分等多个领域,以“天然来源为基础、精准需求为导向”,代表当前食品产业“健康化、功能化、可持续化”的发展方向,也为未来产品创新提供了明确路径。聚焦于植物提取物与新型发酵产物。
2025获批的15种新食品原料

1、植物类
尤其是多酚和花青素,批准了3个植物多酚和2个花色苷,分别是甜叶菊多酚、樱花多酚、油橄榄果多酚,马基莓花色苷、接骨木莓花色苷,均源自天然植物,保留植物活性成分;均通过提取、纯化工艺富集活性成分,且明确总多酚/总花色苷含量。
植提桥看到多酚类新原料已经进入快速审批阶段,也会是以后申报的热点方向,目前算上2022年已获批的甘蔗多酚,已有4个以多酚为名的新食品原料,另外还有2个已经进入征求意见阶段。
其他植物类原料,如黑麦花粉,调整了黑麦花粉质量要求,将膳食纤维的含量修订为≥30g/100g;小麦极性脂质是提取小麦粉里的糖脂类成分,总糖脂≥60.0 %,双半乳糖甘油二酯≥40.0%,以及纯天然植物茶饮,柠檬香桃叶。
2、益生菌类
2025年批准了3个益生菌,分别是酿酒酵母CNCM I-3799、动物双歧杆菌乳亚种 BLa80、长双歧杆菌婴儿亚种 LMG 11588,筛选特定菌株,通过标准化发酵、培养工艺生产,达到食品安全性要求。
3、其他活性成分
D -阿洛酮糖、威尼斯镰刀菌蛋白、透明质酸钠(提取法)、HMB-Ca,这些原料具备多功能属性,采用生物合成、发酵技术、酶催化等创新技术,创新工艺开启功能食品原料的爆发式增长,提升生产效率。
值得关注的热点原料D-阿洛酮糖,注意首次批准的D-阿洛酮糖是采用发酵法、酶转化法两种创新工艺,开创了生物合成法,用于生产的新食品原料的先河,D-阿洛酮糖的获批被视为生物合成食品原料的里程碑事件。
D-阿洛酮糖的4种工艺

2025年7月2日首次批准D-阿洛酮糖,简单工艺描述如工艺一、工艺二;
另外在2025年9月又有两种D-阿洛酮糖工艺进入终止审查名单,即目前D-阿洛酮糖的合规生产工艺为以上4种方式。
植提桥洞见:
2025年获批的15种新食品原料,清晰地勾勒出行业向科学化、功能化、技术化演进的核心路径:
从“原料”到“成分”的精准化升级:以甜叶菊多酚、油橄榄果多酚等为代表的植物提取物,获批核心指标明确,标志着监管与市场不再满足于粗放的“植物原料”,而是追求标准化、高浓度的有效成分。这驱动产业链向上游的提取纯化技术深耕。
生物制造成为关键创新引擎:D-阿洛酮糖(发酵法/酶法)的里程碑式获批,以及威尼斯镰刀菌蛋白等微生物蛋白的引入,宣告了以合成生物学、发酵工程为核心的生物制造,已成为开辟新原料、实现规模化生产的核心路径。这打破了传统种植提取的局限,为未来食品提供了可持续的解决方案。
2025年的获批清单是行业发展的“风向标”。它表明,未来的竞争将是核心技术(尤其是生物制造)与精准科学背书的竞争。单纯的概念性原料将让位于有扎实数据支撑、功效明确的“硬核”成分。企业布局需从前沿技术、专利菌株/工艺及功能临床验证上构筑壁垒。
二、2025年征求意见的新食品原料
2025年国家食品安全风险评估中心共发布5次新食品原料公开征求意见,涉及23种原料,是2024年的近两倍(2024年6次12种的征求意见),征求意见的数量有显著提高。截止2025年底,当年度征求意见名单中已有8个已经获批为新食品原料。
2025年征求意见的23种新食品原料名单

植提桥洞见:
2025年征求意见原料数量大幅增加(23个),且其中约35%已在同年获批,反映评审流程提速与企业准备更充分。
植物多酚(如显齿蛇葡萄叶多酚)、新蛋白来源(如紧密镰刀菌蛋白)及益生菌(如长双歧杆菌婴儿亚种)是重点方向。
值得注意的是,威尼斯镰刀菌蛋白等原料从征求意见到获批周期缩短,体现政策对创新工艺(如生物合成、发酵技术)的支持力度加大,为功能食品开发提供了更明确的合规路径。
三、2025终止审查新增产品
2025年间共有13个产品进入终止审查名单,具体内容如下:
2025年终止审查的产品及审查意见


四、2025受理的新食品原料统计
2025年共受理了53个新食品原料,其中国产来源的43个,进口来源的10个,远多于2024年的申报总数(2024年受理30个),具体名单如下:
2025年受理52个新食品原料


植提桥洞见:
2025年新食品原料受理数量显著上升(达53个),反映出企业研发与申报积极性高涨。
从类型看,植物提取物(如青钱柳叶提取物、藤茶多酚)、微生物发酵产物(如威尼斯镰刀菌蛋白、玉米发酵物)以及功能成分(如麦角硫因、N-乙酰神经氨酸)是申报热点。
进口原料约占19%,显示国际化原料引入持续活跃。整体趋势指向“天然来源、功能明确、工艺创新”,尤其是发酵技术与细胞培养类原料申报增多,体现产业向生物制造与可持续方向转型。

END