2023年哪个原料最先获批新食品原料?
本文转载植提桥
作者:Chloe

制图:千图网
继2021年新食品原料持续火热后,2022年新食品原料的热度依旧。据植提桥统计,2022年国家卫健委先后受理22种原料作为新食品原料的申请,发布了5种新食品原料的批准公告,给出了4种审批原料的终止审查意见;并正式发布了《可用于食品的菌种名单》(38种)、《可用于婴幼儿食品的菌种名单》(13种)。同时国家食品安全风险评估中心对3种原料发布了新食品原料征求意见。
根据2022年受理及往年受理还未批复的情况来看,2023年最有可能获批的新食品原料将会是它们。
01 D-阿洛酮糖
获批指数:★★★★★
为什么我们认为D-阿洛酮糖有如此大的可能?
安全性。
植提桥早在2015年就注意到阿洛酮糖,当时它的标签是“稀有糖”。因为它在自然界里很少存在,但显著特征是零卡路里。日本和韩国对阿洛酮糖的研究和使用更早。
早在2011-2013年韩国CJ第一制糖和日本松谷集团先后向美国FDA申请D-阿洛酮糖的GRAS认定,得到的回复均是“没有问题”。后被美国FDA正式批准阿洛酮糖为GRAS物质,允许D-阿洛酮糖作为膳食添加剂和部分食品的配料。
2016年,FDA制定的营养标签规则中表示,阿洛酮糖需要计入营养标签的总碳水化合物、总糖和添加糖,每克阿洛酮糖需要计算为4卡路里热量。
2019年,FDA又将阿洛酮糖从总糖和添加糖中去除,另外每克阿洛酮糖计算为0.4卡热量。此项政策公布后,2020年北美含有阿洛酮糖的新产品数量与2019年相比增加了两倍。
此外,在安全性和健康特性方面,阿洛酮糖不会引起腹泻、可以抑制淀粉和二糖在胃肠道中的代谢,因此有助于降低患2型糖尿病的风险,研究表明阿洛酮糖还可以通过释放 GLP-1(胰高血糖素样肽-1)增强饱腹感,并且能够与葡萄糖和果糖在细胞膜表面的转运蛋白上发生竞争,从而降低小肠对葡萄糖、果糖等糖类的吸收速率,最终减少人体内脂肪的积累。
工艺。
我们从阿洛酮糖早前的标签“稀有糖”,就可以看出,因其在自然界中存在少,提取困难,很长一段时间内它的制备都需要用化学法,成本昂贵。因此关注的企业也不多。依然是日本走在了前面,1990年,日本香川大学(Kagawa University) Izumori团队发现,产碱杆菌属细菌A1caligenessp.可以生产D-阿洛酮糖,开辟了生物法制备D-阿洛酮糖的先河[1]。如今,利用差向异构酶的方式已经可以商业化生产果糖和阿洛酮糖的转化,极大降低了制备的成本。可见酶的安全性、制备及生产是阿洛酮糖生产的关键。
关键突破。
就在2023年1月初,国家风险评估中心对D-阿洛酮糖-3-差向异构酶申请作为食品工业用酶制剂新品种进行意见征求。这意味着如果该酶获批,阿洛酮糖的生产也将合规,对新食品的批准也是强有力的促进。
据植提桥统计,目前已经有多家企业/科研院所提交了D-阿洛酮糖的新食品原料申报资料。
D-阿洛酮糖的受理情况汇总

制图:植提桥
目前,国内龙头企业阿洛酮糖的扩产、消费者认知的提高等,都为其扩大应用已经做好了准备,只差法规这一“东风”,就可将阿洛酮糖送上“青云”了。
02 阿拉伯木聚糖
获批指数:★★★★
阿拉伯木聚糖由阿拉伯糖和木聚糖组成,是天然存在于粮谷类植物细胞壁的主要结构性多糖,是一种重要的膳食纤维和功能糖。
据植提桥了解,2022年3月14日,通过专家评审委员会技术审查,公开征求意见。
阿拉伯木聚糖拟公告文本(2022年3月)

图源:卫健委官网
阿拉伯木聚糖是膳食纤维来源之一。美国食品药品监督管理局将阿拉伯木聚糖作为一种膳食纤维,含有该产品成分的产品已经在欧盟、加拿大等国家和地区被允许添加在食品或膳食补充剂中。
2016年5月,FDA首次对膳食纤维进行了定义,需满足以下两个条件:
1)不可消化的可溶性和不可溶性碳水化合物和木质素,且是植物中固有的和完整的。
2)由FDA确定的有利于人体健康的、分离和合成的不易消化的可溶性和不溶性碳水化合物。
目前,美国已批准包括β-葡聚糖可溶性纤维、车前子壳、阿拉伯木聚糖等在内的17种膳食纤维。(参考阅读:美国FDA膳食纤维列表会止步于这17种成分吗?)
目前我国新食品原料中的膳食纤维类原料也仅有:低聚木糖、低聚半乳糖、菊粉、多聚果糖、圆苞车前子壳、阿拉伯半乳菊糖等不到10种。
基于膳食纤维强大的益生元效应,消费者也越来越认识到纤维饮食所带来的健康益处。我国营养学会推荐成年人膳食纤维适宜摄入量为30克/日,《中国居民膳食指南2022版》在2016版的基础加入“全谷”,强调谷物的重要性,也意味着膳食纤维摄入量的加大。
阿拉伯木聚糖具有益生元的健康益处,有研究表明【2】,阿拉伯木聚糖还可改善2型糖尿病大鼠的碳水化合物、脂质和氨基酸代谢,这为2型糖尿病的潜在机制以及阿拉伯木聚糖的作用提供了重要见解。
如阿拉伯木聚糖获批新食品原料,或可在成为肠道健康、运动营养等领域的新星原料。
03 β-羟基-β-甲基丁酸钙
获批指数:★★★★
β-羟基-β-甲基丁酸钙(Calcium β-hydroxy-methyl butyrate,CaHMB)是 β-羟基-β-甲基丁酸(β-hydroxy-β-methyl butyric acid, HMB)的钙盐。HMB 广泛存在于多种食物中,同时也是亮氨酸在人体内的次要代谢产物。
主要由次氯酸钠、二丙酮醇、盐酸、乙酸乙酯、乙醇、氢氧化钙为主要原料,经氧化合成、酸化、萃取等工艺制成。目前,β-羟基-β-甲基丁酸钙已被我国、美国、欧盟、日本、新加坡等多个国家和国际组织批准使用。
CaHMB法规批准情况汇总

制图:植提桥
β-羟基-β-甲基丁酸钙(CaHMB)可以说是新食品原料中的“老将”了。先于2011年批准为新资源食品,进一步在2017年扩大使用范围,并在2020年申报扩大使用量(卫食新申字(2020)第0003号),2022年10月公开征求意见。
β-羟基-β-甲基丁酸钙拟公告文本(2022年10月)

图源:卫健委官网
CaHMB这款原料其实很有特点。其应用人群和应用领域都比较广泛。除了适合年轻人减肥、代餐,运动人群补充运动营养、提高运动效果,也适合老年人。
因为β-羟基-β-甲基丁酸盐(HMB)是维持肌肉健康的关键因素。它主要通过加速肌肉蛋白的合成和减少肌肉蛋白的分解来实现。
随着年龄的增长HMB在血液中的水平会降低,由于食物中只有微量的含量,因此需要额外的补充。
如今,进入长新冠时代,伴随“阳康”后身体恢复、人们对运动锻炼后的迅速恢复以及中老年人继骨骼健康后,对肌肉健康的重视程度的提高,CaHMB将会得到更广泛的应用。所以CaHMB批准应用量的扩大合情合理,获批指数不低。
04 假肠膜明串珠菌
获批指数:★★★☆
假肠膜明串珠菌(Leuconostoc pseudomesenteroides)从传统发酵乳制品中分离得到,也是乳酸菌中的肠膜明串珠菌属的重要菌种。研究证实,肠膜明串珠菌能发酵糖类产生多种酸和醇,具有高产酸能力、抗氧化能力和拮抗致病菌等能力。
据植提桥了解,假肠膜明串珠菌于2021年4月19日(卫食新进申字(2021)第0002号)申报新食品原料,2022年6月公开征求意见。
假肠膜明串珠菌拟公告文本(2022年6月)

图源:卫健委官网
其申请食用范围为发酵乳、干酪、发酵型含乳饮料和乳酸菌饮料。肠膜明串菌株的另一种“肠膜明串珠菌肠膜亚种”已列入我国《可用于食品的菌种名单》(2022年4号公告)。其也是迄今为止国内唯一一株可以应用于食品的明串珠菌属菌种。
作为首次在国内亮相的假肠膜明串珠菌,其已被列入欧洲食品安全局资格认定(QPS)名单的推荐生物制剂列表以及国际乳品联合会公报(Bulletin of the IDF 495/2018)的“在发酵食品中证明安全的微生物品种目录”,并在丹麦、加拿大、韩国等国家已被批准使用。
在国内市场,与应用成熟的双歧杆菌属、乳杆菌属相比,明串珠菌属的存在感不强,再加上它为进口原料,国内研究较少,这也是我们认为获批指数为“三星半”的主要原因。
另外,据资料显示【3】,在诱发人类明串珠菌感染的菌株中,肠膜明串珠菌、乳酸明串珠菌、柠檬明串珠菌是三种可能性较大的菌株,而假肠膜明串珠菌造成的人类感染较少,但是在虚弱、或免疫抑制病人中也有出现,比如长期使用万古霉素治疗的病人就存在假肠膜明串珠菌感染的可能。因此,在安全性上,假肠膜明串珠菌整体要优于肠膜明串珠菌。既然肠膜明串珠菌已是可食用菌种,其“假兄弟”获批可能性也较大。
另外,2021年11月23日申报的“肠膜明串珠菌乳脂亚种”(卫食新申字(2021)第0014号)也是肠膜明串珠菌的一种,该原料目前也是受理状态,2023年也有获批可能性,可持续关注。
看来肠膜明串珠菌要发力了,未来我们的乳酸菌市场产品种类将会更加丰富。
05 “三星”集团
获批指数:★★★
所谓“三星”集团,顾名思义,是这个集团里的原料获批指数为三颗星,故名“三星”集团。集团成员包括:绿茶儿茶素、蓝莓花色苷、黑麦花粉、蛋壳膜提取物。
这4款原料均是2023年1月12日,国家风险评估中心对其公开征求意见。
参考阅读:法规 | 蓝莓花色苷、绿茶儿茶素、蛋壳膜提取物、黑麦花粉4种新食品原料征求意见!
蓝莓花色苷、绿茶儿茶素、蛋壳膜提取物、黑麦花粉征求意见汇总

制图:植提桥
这批原料里,儿茶素和蓝莓花色苷是国内食品原料;黑麦花粉和蛋壳膜均是国外进口原料。
1)绿茶儿茶素
早在 2010 年,绿茶中的活性成分表没食子儿茶素没食子酸酯(EGCG)就被原卫生部获批为新资源食品,每日推荐食用量为≤300 毫克/天(以EGCG计)。此次征求意见的绿茶儿茶素,是绿茶中的活性复合成分,包括表儿茶素(EC)、表没食子儿茶素(EGC)、水合表儿茶素没食子酸酯(ECG)、水合表没食子儿茶素没食子酸酯(EGCG)、没食子儿茶素没食子酸酯(GCG)、儿茶素(DL-C),儿茶素类总含量(以干物质计)≥90%,其中 EGCG 含量≥50%。
绿茶儿茶素已被日本批准为特定保健食品用功能配料,在我国市场也有很高的认知度,虽然此次应用领域仅限饮料和糖果,获批后不排除未来有扩大应用的可能。
2)蓝莓花色苷
该原料在申报时名为蓝美1号蓝莓提取物,征求意见时更名为“蓝莓花色苷”,这也体现了新食品原料关注原料成分的特点。原料成分明确、安全性评估资料充分,对顺利获批大有裨益。
征求意见稿中显示,蓝莓总花色苷含量≥40%,这也可以说是目前国内质量上乘的蓝莓提取物,也是与国际食品水平接轨,因为加拿大批准的蓝莓提取物作为天然健康食品使用,就要求花色苷含量≥40%;欧盟、美国等天然来源的花色苷也是食品添加剂,允许在饮料等食品中使用。
期待国内市场有更多更好的原料助力功能食品的开发。
06 “两星”天团
获批指数:★★
如法炮制,这个“天团”里的原料获批指数为二颗星,故名“两星”天团。
其成员主要包括:酵母蛋白、文冠果叶、马尾松松针、桃胶、马奇果提取物、(3R,3'S)-二羟基-β-胡萝卜素、海岸松树皮提取物 (商品名:碧容健®)、两色金鸡菊、万寿菊提取物、文冠果种仁。
酵母蛋白等原料受理汇总

制图:植提桥
这10款原料主要在2021--2022年受理,一直未见公开征求意见,所以距离获批还需要一定时间。其中(3R,3'S)-二羟基-β-胡萝卜素终止审查,作为实质等同的可能性比较大,因为其在2017年就获批新食品原料。
文冠果种仁和文冠果叶,与之前批复作为普通食品管理的“文冠果油”,均属于文冠果产业链,对推进乡村振兴有很大的促进作用。
酵母蛋白作为一种新型蛋白,也有极大的应用潜力。目前我国新食品原料名单里,蛋白类原料成分也较少,而作为三大营养素之一的蛋白质,尤其是替代蛋白,一直是近些年功能食品关注的热点原料,未来获批可让替代蛋白赛道再多一位有力的健将。
海岸松树皮提取物 (商品名:碧容健®)和万寿菊提取物的应用也比较成熟,今年或可进入征求意见阶段,到时我们再仔细分析。
07 结语
2013~2022年新食品原料受理审批统计图(数据来源:国家卫健委)

制图:植提桥
近两年,我国新食品原料的申报与审批速度明显加快,这与我国营养健康产业的迅速发展密不可分,也将有利于推动更多新食品原料的开发应用,助力食品行业产品创新和产业升级。
但另一方面也需意识到,法规批准的原料和市场需求应用仍存在一定的距离。部分获批原料,在此后并为得到广泛且快速的市场应用;部分获批原料是一家企业独有,难以在覆盖范围、市场应用推动等方面做出真正的贡献;而已经在全球市场受到欢迎或者具有高度消费者认知、极具市场应用潜力和基础的原料却受限于法规。如何将市场应用需求与法规审批相结合,或是在加快审批速度之后,官方和产业内企业需要共同思考、探索解决的问题。
我们真诚地希望,在未来健康食品中有更多新食品原料的身影。
参考文献:
【1】Izumori K, Yamakita M, Tsumura T, et al. Production of D-psicose from D-talitol, D-tagatose or D-galactitol byAlcaligenes sp. 701B.J Ferment Bioeng, 1990, 70(1): 26–29.DOI: 10.1016/0922-338X(90)90025-R
【2】Arabinoxylan Attenuates Type 2 Diabetes by Improvement of Carbohydrate, Lipid, and Amino ,《Molecular Nutrition & Food Research,2018-09-13
【3】风险与机遇并存,剖析假肠膜明串珠菌的食用前景,Huer,食品加工包装在线,2021-06-01
附录
1、新食品原料2022年受理名单(22种)

2、新食品原料2022年获批名单(5种)

制图:植提桥
信息来源:国家卫健委官网
3、《可用于食品的菌种名单》(38种)、《可用于婴幼儿食品的菌种名单》(14种)
可用于食品的菌种名单

图源:国家卫健委官网
可用于婴幼儿食品的菌种名单

图源:国家卫健委官网
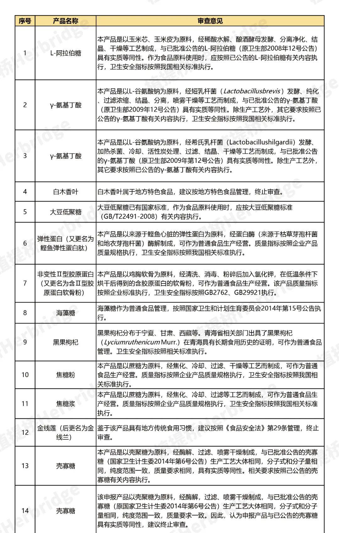
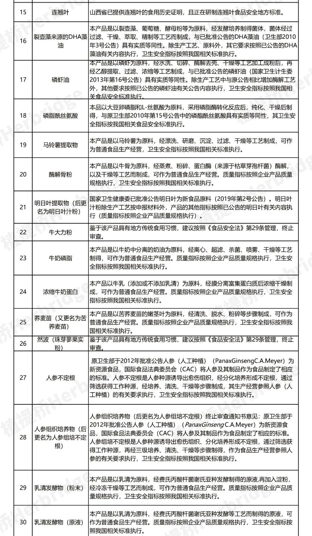
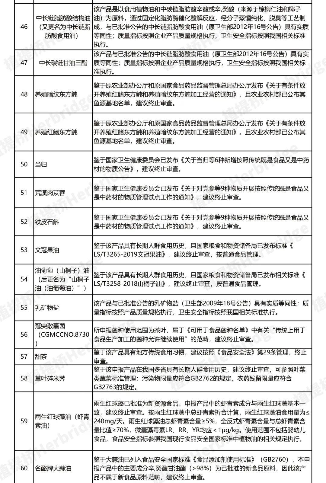
4、新食品原料最新终止审查目录(69种)





制图:植提桥
信息来源:国家卫健委官网
加入微信群

关注公众号
