无法定中介、无费用,无年报要求……新原料的申报、审批进入快节奏模式。
文:Lisa
9月27日,食品安全标准与监测评估司发布了《新食品原料、食品添加剂新品种、食品相关产品新品种审批许可事项实施规范及办事指南》

图源:食品安全标准与监测评估司
新食品原料、食品添加剂新品种、食品相关新品种的审批,行政许可的审查依据:《中华人民共和国食品安全法》《新食品原料安全性审查管理办法》,审查程序依据:《行政许可法》、《卫生行政许可管理办法》等。
新原料的审批过程中,无法定中介,无申报费用,无年报要求,部分情况下需要开展现场勘验。

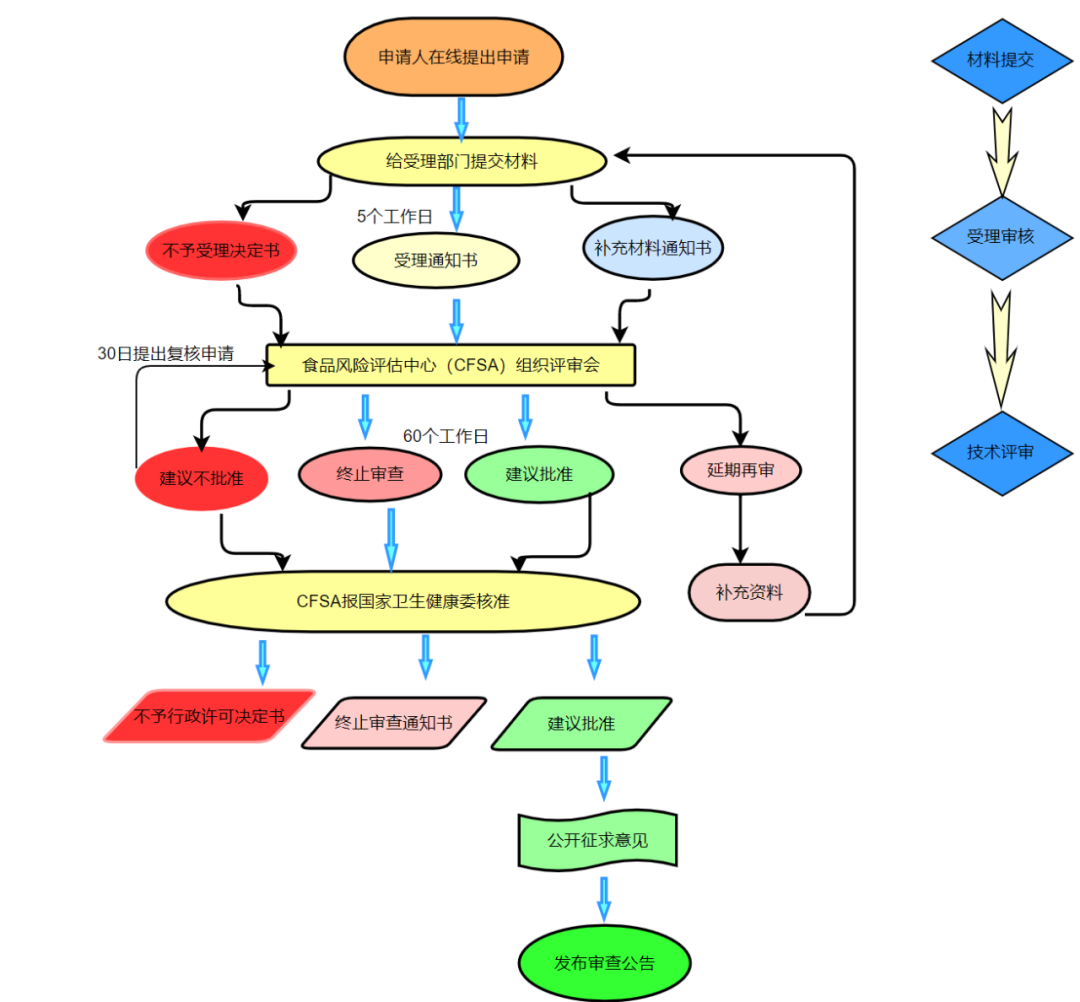
约定审批程序,申报时间周期
申请人在线提出申请,现场提交材料,政务大厅出具接受凭证,5个工作日内给出答复意见(受理、不予受理、提出补正意见)
受理和审批时限:
l承诺受理时限:5个工作日
l法定审批时限:20个工作日
l承诺审批时限:20个工作日

新食品原料申报简单流程
(来源:新食品原料《线上申报平台》)
依据《新食品原料安全性审查管理办法》《食品添加剂新品种管理办法》国家卫生健康委自受理申请之日起60日内,应当组织专家对新食品原料(食品添加剂新品种、食品相关新品种)安全性评估材料进行审查,作出审查结论。

评审后会有3种结论
新食品原料、食品添加剂新品种、食品相关新品种,按照《行政许可法》和《卫生行政许可管理办法》等有关规定,根据技术评审结论,国家卫健委决定对新品种准予许可并列入允许使用的名单予以公布。

制图:植提桥

申报需提交的材料清单
1、新食品原料审批行政许可需要提交的材料清单

制图:植提桥
另附未启封的产品样品1件或者原料30克。
无法定中介服务,企业或个人如果是委托第三方机构来申报,还要提供申报委托书。
2、食品添加剂新品种需要提交的材料清单

制图:植提桥
申请食品添加剂品种扩大使用范围或者用量的,可以免于提交前款第四项材料,但是技术评审中要求补充提供的除外。
3、食品相关产品新品种需要提供的资料清单

制图:植提桥